想入门物联网/嵌入式开发,却卡在“理论难懂、实践无门”?别担心!我们整理了13个51单片机核心实战实验,从基础LED点亮到综合温控系统,覆盖嵌入式开发核心技能点,现在全部免费开放下载!
通过这些实验,你能快速掌握单片机编程、硬件电路设计、外设驱动、数据交互等核心能力,为物联网/嵌入式学习打下坚实基础。更重要的是,这些实验是微信公众平台付费阅读合集——“物联网/嵌入式工程师”的配套实战内容,免费实验仅为入门引导,合集中还有更系统的理论讲解、进阶实验、项目实战及答疑指导,帮你高效突破学习瓶颈,真正具备工程开发能力!
实验所需工具软件:
- 嵌入式程序开发软件工具包:Keil μVision V5.37
- 电子设计自动化(EDA)软件:Proteus8.x
免费领取的13个核心实验清单(含完整原理+电路设计+实战要求)
1、第一个LED实验
实验目标:
① 了解AT89C52单片机、晶振、I/O口引脚功能;
② 理解LED限流电阻计算原理(含正向压降、电流关系);
③ 能独立完成Proteus电路搭建(含电源、晶振电路、LED电路、电流和电压测量);
④ 熟悉Keil C51编程环境,编写LED点亮程序。
实验电路图:

2、流水灯实验
实验目标:
① 掌握单片机的端口操作;
② 掌握流水灯电路原理图设计(含I/O端口分配、限流电阻计算);
③ 理解LED驱动电路与单片机引脚的电平匹配关系;
④ 熟练编写可配置的延时函数;
⑤ 掌握位操作与循环移位。
实验电路图:

3、数码管实验
核心能力目标:
一、理解数码管核心原理:掌握数码管“以LED为基础单元,通过多段LED亮灭组合实现显示”的核心原理,明确单位/多位数码管的差异与构成关系,能区分共阴极、共阳极数码管的结构特性。
二、掌握段码表设计思想:理解共阳极数码管段码的定义规则(按a→b→c→d→e→f→g→dp排序,0表示亮、1表示灭),能对应记忆0~9数字的十六进制段码(如0对应0xC0、8对应0x80),并掌握段码与数码管亮灭状态的映射关系。
三、具备硬件电路设计与搭建能力:能根据元件清单(AT89C52单片机、7SEG-MPX1-CA数码管、220Ω电阻等),按照“引脚映射规范(a段→P1.0、dp段→P1.7)、电平逻辑(COM接+5V)、保护电路(串联限流电阻)”完成数码管驱动电路搭建,同时正确连接单片机外部晶振电路。
四、具备软硬件协同调试能力:能将编译成功的程序加载到单片机,观察数码管显示效果,若出现“显示异常(如段不亮、数字错误)”,可初步排查硬件(引脚接反、电阻失效)或软件(段码错误、延时参数不当)问题并优化。
实验电路图:

4、数码管与锁存器实验
1、理解7SEG-MPX8-CA八位共阳极数码管的型号含义、内部结构与工作原理,明确其16个引脚(8个段选、8个位选)的作用及控制方式(段选输入低电平点亮对应段,位选接高电平控制对应数码管点亮)。
2、了解8位锁存器74HC573的引脚功能(包括输出使能端OE、数据输入端1D-8D、锁存使能端LE、数据输出端8Q-1Q等),掌握其锁存原理及在电路中的作用(实现数据暂存与传输,节省单片机IO口资源)。
3、熟悉利用锁存器控制8位数码管的电路设计思路,包括元件选择(AT89C52单片机、7SEG-MPX8-CA数码管、74HC573锁存器等)、连接方式(数据端口与锁存器输入端连接、锁存器输出端与数码管对应引脚连接等)及工作时序(段选信号与位选信号的传输过程)。
4、能够根据硬件需求进行引脚映射,通过宏定义将硬件引脚与程序变量关联,实现硬件与软件的解耦。
5、掌握模块化程序设计方法,能够编写初始化函数(对硬件接口进行初始配置)、延时函数(微秒级和毫秒级,确保数据稳定锁存和数码管稳定显示)、单个数码管显示函数及动态扫描函数,实现8位数码管的动态扫描显示。
6、具备基本的问题排查能力,能针对锁存器信号时序问题、数码管闪烁、代码逻辑错误、P0端口使用问题等常见故障现象,分析原因并采取相应的解决措施。
实验电路图:

5、数码管刷新频率与动态扫描实验
1、理解数码管刷新频率的核心概念,明确其定义、人眼感知阈值,以及刷新频率对数码管显示的影响。
2、掌握数码管动态扫描技术的原理,以及动态扫描的实现逻辑。
3、能结合具体代码案例,分析数码管刷新频率的计算方法。
实验电路图:

6、上拉/下拉电阻原理与独立按键检测实验
1、理解上拉电阻和下拉电阻的核心逻辑,掌握上拉电阻和下拉电阻基本使用方法。
2、掌握开漏输出端口的使用方法。
3、了解独立按键的工作原理,掌握在电路中使用独立按键的方法。
4、了解机械按键抖动现象,掌握消抖处理的基本算法。
5、完成独立按键实战实验。
实验电路图:

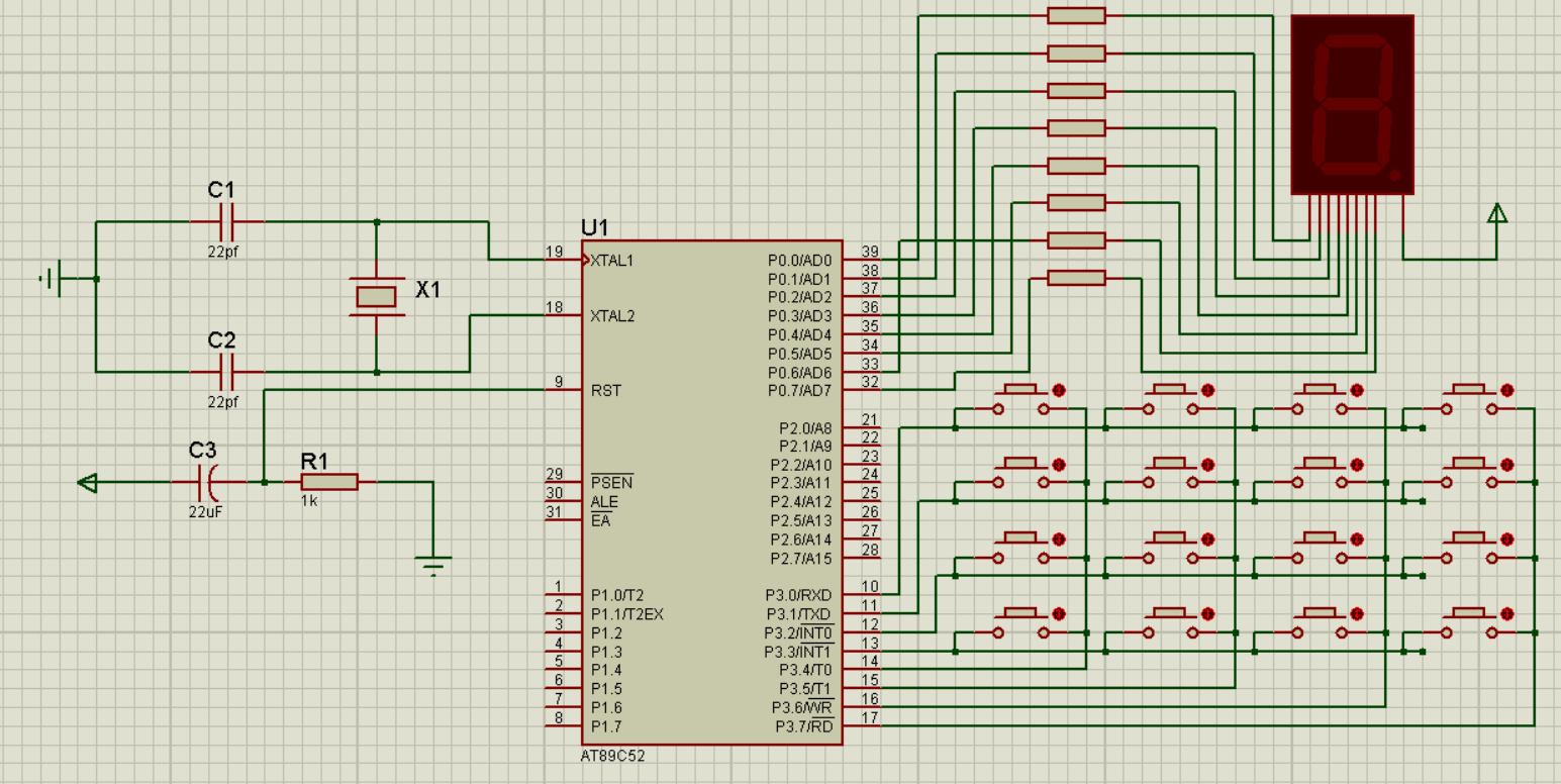
7、矩阵按键实验
1、区分独立按键与矩阵键盘的差异,明确两者在I/O口资源占用、适用场景上的不同,能结合实际需求(如按键数量、外设扩展需求)选择合适的键盘方案。
2、掌握矩阵键盘的结构原理,理解“行线-列线”交叉连接的设计逻辑。
3、理解矩阵键盘的核心工作机制,掌握矩阵键盘检测的基本算法。
实验电路图:

8、单片机中断实验
1、掌握51单片机中断系统框架;
2、了解中断控制寄存器配置,理解并应用中断优先级规则;
3、掌握中断处理流程与服务程序编写;
4、完成基础中断实验设计与实现。
实验电路图:

9、定时器中断实验
1、掌握定时器T0的工作模式及初始化配置方法。
2、理解定时器中断的触发机制、中断服务程序编写规范。
3、实现定时器中断控制外部设备(如LED闪烁)。
实验电路图:

10、串口通信实验(LED控制交互实战)
1、初始化串口(波特率9600bps,晶振11.0592MHz),开启总中断与串口中断;初始状态熄灭LED1(P1.0)、LED2(P1.1),并向串口发送欢迎消息,提示发送1、2、3的功能。
2、串口接收字符时触发中断:接收’1’则点亮LED1、熄灭LED2并回传提示;接收’2’则点亮LED2、熄灭LED1并回传提示;接收’3’则熄灭所有LED并回传提示;接收其他字符回传无效指令提示。
3、主循环保持空闲,等待中断触发以响应指令。
实验电路图:

11、模数转换仿真实验
实验功能:通过AT89C52单片机控制ADC0804模数转换器采集由电位器RV1调节的模拟电压信号,将转换后的数字量进行处理,并在4位LED数码管上实时显示对应的电压值,实现模拟电压的数字化测量与显示功能。
实验电路图:

12、电子时钟实验(综合实战)
核心研究内容:
1、硬件设计:选用合适的51单片机型号作为核心控制器,结合时钟芯片、显示模块、按键模块等外围电路,设计满足功能需求的硬件电路(时钟芯片提供精确时间基准,显示模块直观显示时间,按键模块实现时间设置)。
2、软件编程:采用C语言实现计时、显示、时间设置、闹钟等功能,确保各项功能稳定准确运行。
3、仿真调试:利用Proteus软件对硬件电路和程序进行仿真调试,排查电路连接、程序逻辑等问题。
4、仿真实践:全面测试优化电路和程序,提升设计可靠性与稳定性。
实验电路图:

13、DS18B20温度传感器温控实验(项目级实战)
系统功能(完整闭环设计):
1、实时温度监测与显示:通过DS18B20温度传感器采集环境温度,LCD1602显示器实时显示温度数值。
2、阈值报警机制:检测温度超过预设阈值时,自动点亮LED发出警示信号。
3、双向串口通信:与上位机建立数据交互,上位机可接收实时温度数据、设置报警阈值。
实验价值:为工业控制、环境监测等实际应用提供模拟实现场景,夯实项目开发思维。
实验电路图:

免费领取方式
关注微信公众号【郎哥编程】,回复关键词【51单片机实验】,即可免费获取13个实验的完整资料包(含电路原理图、C程序代码)!
为什么推荐你进一步学习【物联网/嵌入式工程师】付费阅读合集?
免费实验仅为入门引导,若想系统掌握物联网/嵌入式开发,突破“会做实验但不会做项目”的瓶颈,这份付费合集能帮你解决核心问题:
1、知识体系完整且循序渐进
课程从计算机基础知识、C 语言根基,到 51 单片机、STM32、FreeRTOS,再到 Linux 嵌入式开发、QT 人机交互、系统移植和设备驱动,最后落地到企业级项目,形成了从理论到实操、从底层到应用的完整知识链路。每个阶段的内容都以前一阶段为基础,难度阶梯式提升,符合嵌入式开发的学习规律,避免知识断层。
2、底层原理与工程实践深度结合
课程不仅讲解语法和功能使用,更注重底层原理的剖析,比如 STM32 的时钟系统、中断机制,Linux 的系统调用原理、进程线程通信机制,以及设备驱动的子系统架构。同时搭配大量实验和仿真,如 Proteus+Keil 的单片机仿真、Linux 并发服务器实战、QT 音乐播放器开发,让学习者既懂原理又会动手,契合嵌入式工程师的岗位核心需求。
3、兼顾主流技术与企业招聘重点
课程覆盖了嵌入式领域的主流技术栈,包括 STM32 单片机开发、FreeRTOS 实时操作系统、Linux C/C++ 编程、QT 界面开发、Linux 设备驱动等,都是企业招聘嵌入式工程师的核心考察点。同时专门设置数据结构阶段,针对大厂面试重点,讲解顺序表、链表、二叉树、哈希表等内容,提升学习者的求职竞争力。
4、软硬协同能力培养突出
嵌入式开发的核心是软硬件结合,课程从 51 单片机的电路仿真、STM32 的 GPIO 配置,到 Linux 驱动开发中的硬件设备适配(LED、ADC、触摸屏、Camera 等),再到智能网关 + STM32 设备端的企业级项目,全程强调硬件原理与软件编程的协同设计,培养学习者解决实际软硬结合问题的能力。
5、项目驱动贯穿全流程,强化实战能力
课程不仅有阶段性的小型实验(如流水灯、数码管显示、串口通信),还设置了多个综合实战项目,包括 Linux 网络视频监控、QT 在线云音乐播放器、Linux 智能网关、STM32 智能家居设备端等。这些项目覆盖了嵌入式应用层、底层开发的核心场景,让学习者在项目中整合所学知识,积累可落地的工程经验。
6、技术覆盖面广,适配多方向就业需求
课程内容涵盖了嵌入式开发的多个细分方向:单片机开发(51/STM32)、RTOS 开发(FreeRTOS)、Linux 应用开发(网络编程、多线程)、人机交互开发(QT)、系统移植与驱动开发(Linux 内核、设备驱动)。学习者可以根据自身兴趣和市场需求,选择单片机工程师、Linux 嵌入式工程师、驱动开发工程师等多个就业方向,拓宽职业发展路径。
适合人群
1、电子信息、自动化、计算机等相关专业学生(课程学习/毕业设计刚需);
2、想入门物联网/嵌入式开发的零基础小白(从基础到进阶,循序渐进);
3、在职电子工程师(补充项目经验,提升技术竞争力);
4、电子爱好者(想动手实现智能硬件项目,将创意落地)。
购买指引
1、关注微信公众号【郎哥编程】;
2、进入公众号菜单栏【嵌入式】;
3、购买后,永久查看所有内容,后续更新免费推送。